| 索引号: | 4311280016/2025-01464 | 分类: | |
| 发文机关: | 新田县自然资源局 | 发文日期: | |
| 名称: | |||
| 文号 : | |||
各市州、县市区人民政府,省政府各厅委、各直属机构:
为贯彻落实党中央、国务院关于优化政务服务、推动“高效办成一件事”的决策部署,经省人民政府同意,现将《湖南省“高效办成一件事”2025年度第一批重点事项清单》印发给你们,请结合实际认真组织实施。
各级各部门要进一步巩固和提升我省“高效办成一件事”工作成果,在持续推进2024年两批“高效办成一件事”重点事项落地见效的基础上,统筹推进2025年第一批重点事项清单实施工作,进一步促进政务服务标准化、规范化、便利化,不断提升企业和群众满意度、获得感。测试先行市州要开展集中攻关和创新示范,为全省全面应用形成可复制可推广的实施方案和典型经验。省直有关部门特别是重点事项牵头部门要用好2024年两批重点事项推进过程中形成的“行政侧+业务侧”“技术总支撑+技术小分队”“线下办理‘五专’机制”等行之有效的推进机制和办法,强化条块联动,加强业务指导和数据共享支撑,推动涉及本行业本领域“一件事”标准统一、业务协同,加强政策解读、舆论引导和经验推广。省数据局(省政务局)要持续加强对“高效办成一件事”工作的统筹协调和督促指导,确保事项按要求落地实施。
湖南省人民政府办公厅
2025年3月18日
(此件主动公开)

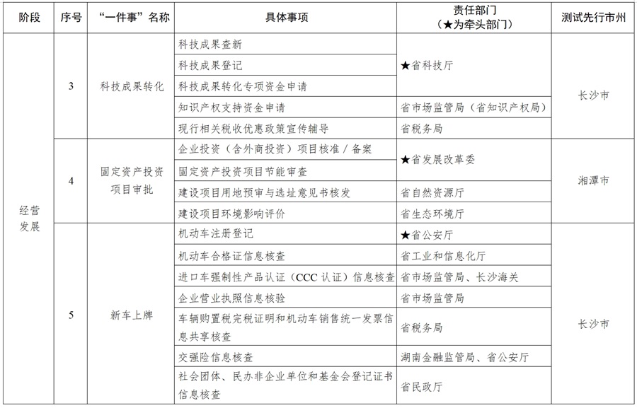
附件:湖南省“高效办成一件事”2025年度第一批重点事项推进安排
附件
湖南省“高效办成一件事”2025年度第一批重点事项推进安排
1.建立机制。各事项牵头单位会同配合单位、有关市州或县市区和相关技术支撑单位建立“业务侧+技术侧”协同推进机制。(牵头单位:各事项牵头单位,责任单位:各配合单位;完成时间:2025年3月底前)
2.制定方案。按照“一事一策”要求,各事项牵头单位在国家部委指导下,制定每个“一件事”实施方案。实施方案由各省直相关单位联合印发或以其他合适方式印发。(牵头单位:各事项牵头单位,责任单位:各配合单位;完成时间:2025年3月底前)
3.上线试运行。各事项牵头单位组织搭建办事模块、开展系统对接和应用场景开发,采取“技术总支撑+小分队”方式,推进“一件事”上线。由省政务服务和大数据中心、数字湖南公司提供“技术总支撑”,各事项牵头单位联合配合单位及试点市州组建技术“小分队”联合攻坚,推进上线省“一网通办”系统和“湘易办”APP“高效办成一件事”专区。(牵头单位:各事项牵头单位,责任单位:省数据局、省政务服务和大数据中心、各配合单位;完成时间:2025年4月底前)
4.测试办通。各事项牵头单位召开负责的“一件事”全省测试办通和培训会议,组织完成对14个市州办理相关“一件事”的现场调研指导和开展线下“走流程”,确保全面实现“一件事”落地。(牵头单位:各事项牵头单位,责任单位:省数据局、省政务服务和大数据中心、各配合单位;完成时间:2025年5月底前)
5.全面优化。各事项牵头单位推进“一件事”数据共享,进一步优化事项办理,推动“四减”(减跑动、减材料、减环节、减时限),推动实现“一件事”申报表单数据“免填报”和申报材料“免提交”。(牵头单位:各事项牵头单位,责任单位:省数据局、省政务服务和大数据中心、各配合单位;完成时间:2025年6月底前)
6.经验总结。各事项牵头单位在国家部委指导下,总结2025年度第一批重点事项典型经验案例,力争被推介为优秀案例。(责任单位:各事项牵头单位,配合单位:省数据局;完成时间:2025年7月底前)
中央人民政府


湘公网安备 43112802000004号


