无标题文档
中国政府网
|
湖南省政府网
|
永州市政府网
搜 索
无标题文档
首页
信息公开
办事服务
政民互动
进站导航
当前位置:
首页
>
政务公开
>
政策文件
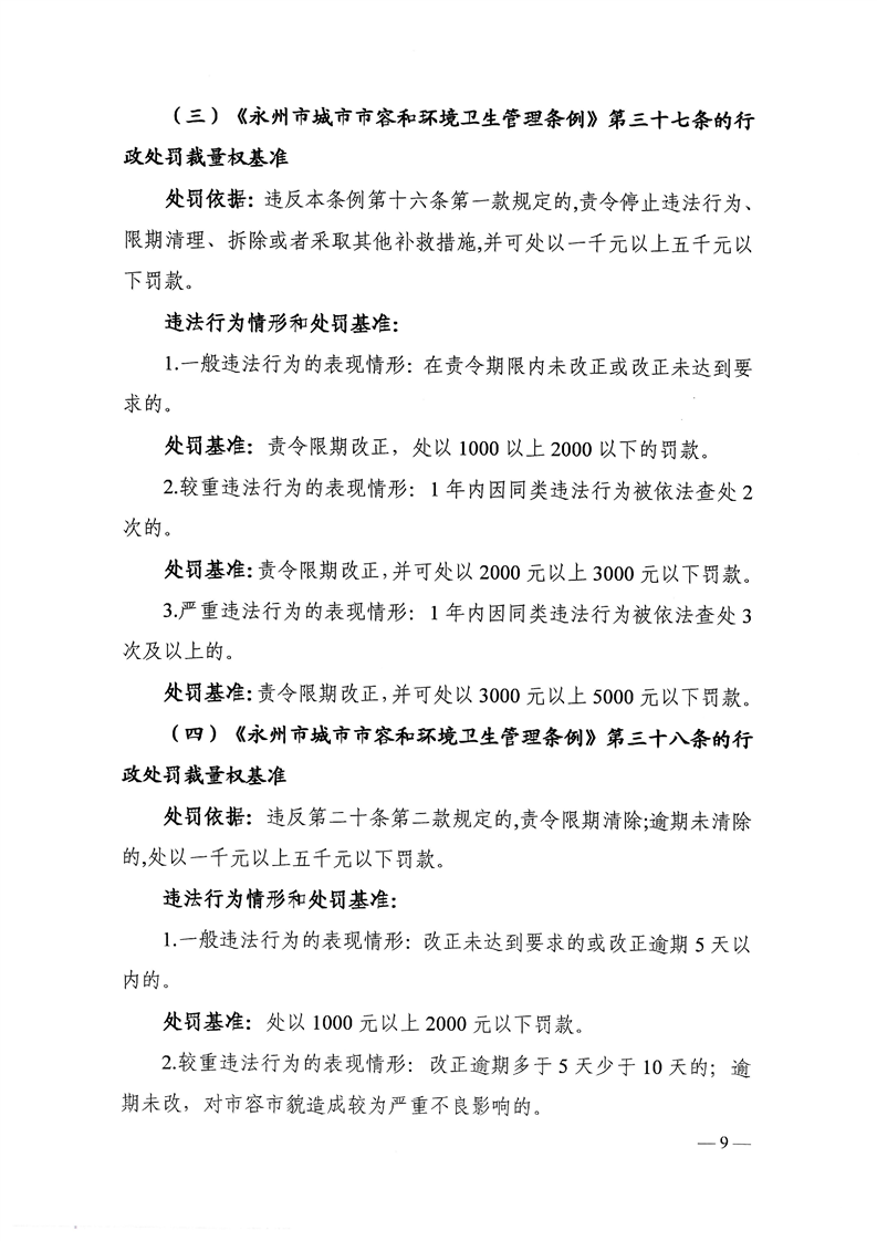
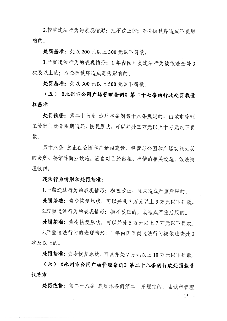
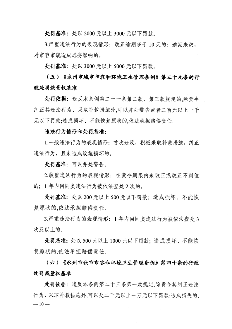
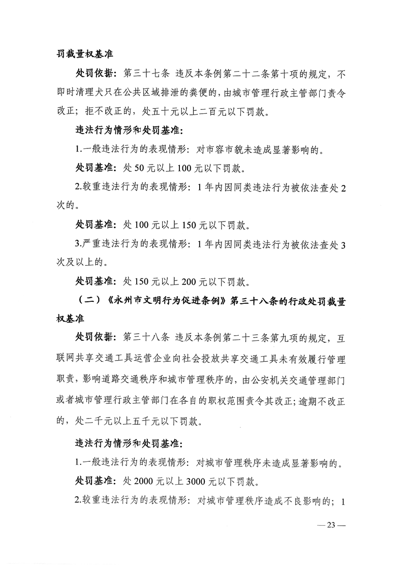
关于印发《永州市城管执法行政处罚裁量权基准》的通知(试行))
来源:
新田县城市管理和综合执法局政策法规股
日期:
2025-12-02 09:38
【 字号:
大
中
小
】
打印
关闭本页
扫一扫在手机打开当前页
无障碍
领导信箱
微门户
官微平台
微博平台