您现在所在的位置 : 首页 > 政务公开 > 公示公告
分享到:
索引号: 4311280016/2025-01493 分类:  
发文机关: 新田县自然资源局 发文日期: 2025-11-13
名称: 新田县自然资源局国有土地使用权挂牌出让公告新田县国土公告〔2025〕10号
文号 :    
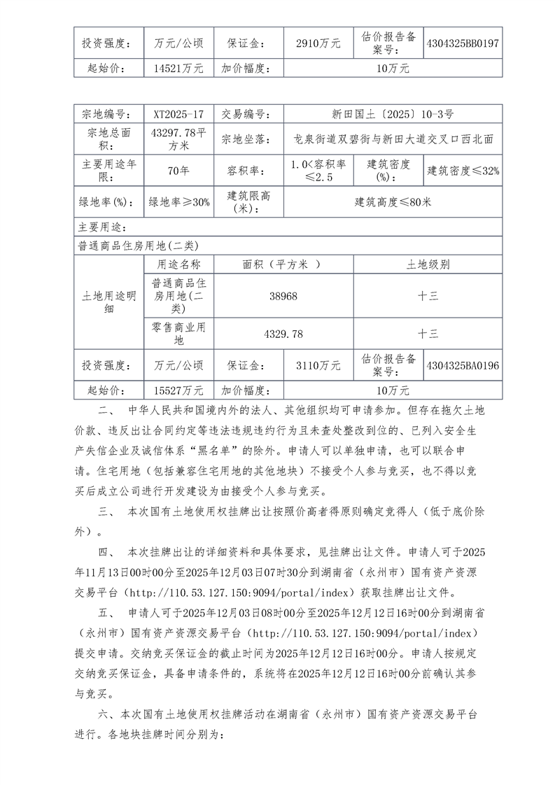
新田县自然资源局国有土地使用权挂牌出让公告新田县国土公告〔2025〕10号
  • 2025-11-13 09:39
  • 来源: 新田县自然资源局
  • 【字体:   



扫一扫在手机打开当前页
相关链接
各省市政府
市州政府
县区管理区网站
站群导航
网站地图 | 联系我们 | 政务邮箱:xtgovment@126.com

主办:新田县人民政府办公室    承办:新田县数据局(新田县行政审批服务局)    
技术支持:0746-4767803(仅受理网站建设维护相关事宜)
网站标识码:4311280016    湘ICP备10010030号    湘公网安备 43112802000004号

  • 湖南省政府网
  • 永州市人民
    政府网
  • 三湘e监督
  • 监督一点通