您现在所在的位置 : 首页 > 政务公开 > 政策法规 > 政策文件
分享到:
索引号: 4311280016/2022-23030 发文日期: 2022-10-29 发布机构: 新田县人民政府
公开方式: 主动公开 公开范围: 面向社会 主题词: 新田县行政许可事项清单(2022年版)
统一登记号: XTDR-2022-01009 信息时效性: 文号 : 新政办发【2022】11号
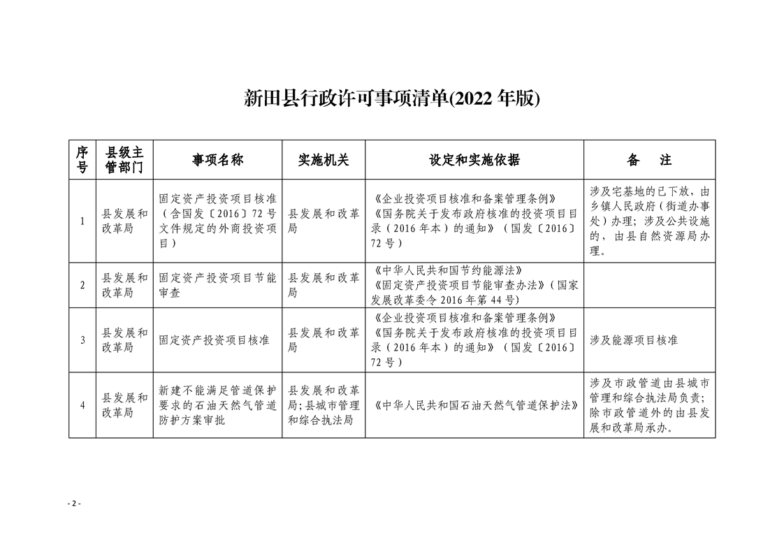
新田县人民政府办公室关于印发《新田县行政许可事项清单(2022年版)》的通知
  • 2022-10-29 10:30
  • 来源: 新田县人民政府办公室
  • 发布机构:新田县人民政府
  • 【字体:   







































扫一扫在手机打开当前页
相关链接
各省市政府
市州政府
县区管理区网站
站群导航
网站地图 | 联系我们 | 政务邮箱:xtgovment@126.com

主办:新田县人民政府办公室    承办:新田县数据局(新田县行政审批服务局)    
技术支持:0746-4767803(仅受理网站建设维护相关事宜)
网站标识码:4311280016    湘ICP备10010030号    湘公网安备 43112802000004号

  • 湖南省政府网
  • 永州市人民
    政府网
  • 三湘e监督
  • 监督一点通